返回首页
当前位置: 主页 > 通航新闻 >

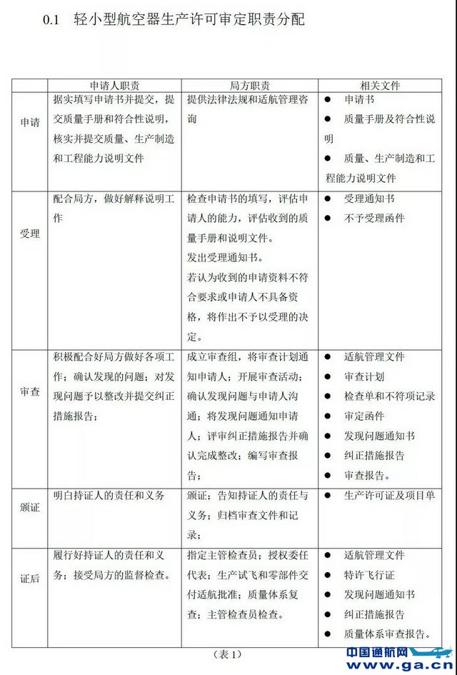
民航局就《轻小型航空器型号合格审定程序》和《轻小型航空器生产许可及适航批准审定程序》征求意见(2)

时间:2019-01-25 13:25来源:通航小镇 作者:中国通航
曝光台 注意防骗 网曝天猫店富美金盛家居专营店坑蒙拐骗欺诈消费者
轻小型航空器生产许可及适航批准审定程序


 
中国通航网 www.ga.cn
通航翻译 www.aviation.cn
本文链接地址:民航局就《轻小型航空器型号合格审定程序》和《轻小型航空器生产许可及适航批准审定程序》征求意见(2)
------分隔线----------------------------