返回首页
当前位置: 主页 > 无人机 >

中国职业教育无人机应用技术标准发布,规范无人机职业教育实训室认证工作!(2)

时间:2019-05-20 20:05来源:通航政策 作者:中国通航
曝光台 注意防骗 网曝天猫店富美金盛家居专营店坑蒙拐骗欺诈消费者
 
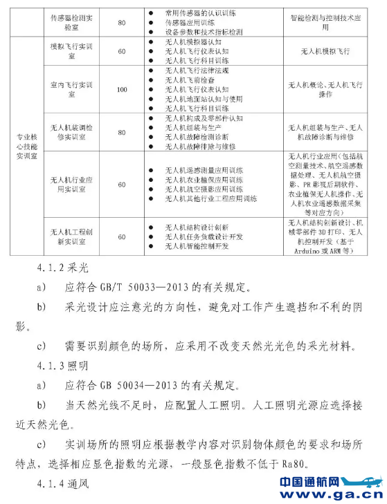
实训室
------分隔线----------------------------