|
曝光台 注意防骗 网曝天猫店富美金盛家居专营店坑蒙拐骗欺诈消费者
民航二所:
1.积极推进通用航空国家标准立项。针对通用航空应急救援标准体系不完善,尤其缺乏国家标准的问题,民航二所与国标委TC359标委会主动对接。2018年9月,向标委会提交《通用航空消防作业设备配备》《直升机索降作业设备配备》《通用航空医疗救护设备配备》等3项通用航空应急救援国家标准项目建议;同年11月,该系列标准被国标委TC359标委会列入1-3年制订计划;2019年3月,该系列标准通过业务司局的立项审批;目前标准申报工作已进入国标委专家网上投票流程。
2.将“航空作业”纳入国家“特种作业”范畴。2019年1月,应急管理部发布了《关于征求<特种作业目录>有关意见的通知》(应急厅函〔2019〕33号),面向全国征求对《特种作业目录》的修订意见。考虑到通用航空作业项目的特点及与特种作业的关联性,民航二所建议在特种作业类别中新增“航空作业”类别,下设“直升机索降作业”、“直升机吊挂作业”、“医疗救护”3个操作项目,并就此积极协调应急管理部相关部门,力争将“航空作业”纳入国家“特种作业”范畴,为专业人员的培训及资格认证创造政策性基础,提升行业服务能力和安全水平。
中国航协通航分会:
1.参加通用航空工作研讨会。2019年2月,中国航协通航分会派员参加民航局运输司组织召开的通用航空处长座谈会并代表会员单位反馈了相关意见建议。在落实“放管服”政策过程中,中国航协通用航空分会发挥行业组织作用,切实反映行业所急所需所盼,精准把脉会员单位的痛点堵点难点,助力民航局出台相关法规政策。
2.辅助通用航空体系重构工作。2019年2月,民航局组织召开电视电话会,宣贯、推动通用航空法规体系重构工作。按照会议部署,中国航协通用航空分会组织会员单位积极响应,开展对2016-2018年新出通用航空相关政策与新双框架体系的适用性评估,为法规体系重构工作提供有力支撑。
3.组织召开第六届中国民用直升机运营发展论坛。2019年5月在北京主办了第六届中国民用直升机运营发展论坛。民航局运输司副司长廉秀琴、适航审定司副司长杨桢梅以及国内外有关单位、企业、协会、院校、科研和医疗机构、外国驻华使馆、新闻媒体等代表共200余人参加了论坛。本届论坛涵盖通用航空发展政策、低空空域管理改革、直升机运营数据分析、直升机行业应用、机场布局、飞行安全、维修租赁等,专题研讨了民航局下发的《直升机医疗救援服务》咨询通告和无人直升机现状及发展趋势,首次发布了《2018中国民用直升机运营发展报告》。
三、重点督办事项进展情况
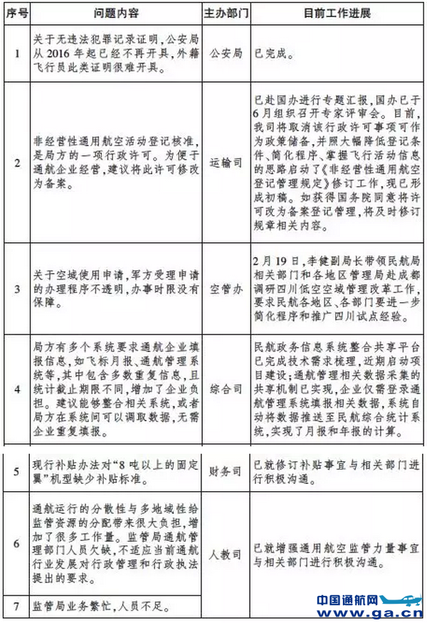
为推进解决通用航空过度监管问题,民航局开展了覆盖全行业的通用航空过度监管问题专项调研及督查整改。2018年10月,综合司将尚未完成整改的13项问题整体移交运输司,作为日常督办项目继续督查整改。截至2019年3月31日,13项问题中已完成整改1项,正在推进12项。具体工作进展见下表:
![]() ![]() ![]() 四、李健副局长上海通用航空调研问题任务分解
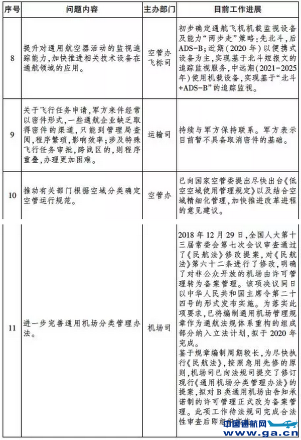
为贯彻落实国务院“放管服”工作部署和李克强总理在《政府工作报告》中提出的“加大民用和通用航空等基础设施投资力度”要求,更好地落实民航局各项推进通用航空发展政策措施,促进通用航空进一步高质量发展夯实基础,2019年5月10日,李健副局长率工作组在上海开展民航华东地区通用航空发展情况调研,发现了一些亟待解决的问题。具体任务分解见下表:
![]() |








