|
曝光台 注意防骗 网曝天猫店富美金盛家居专营店坑蒙拐骗欺诈消费者
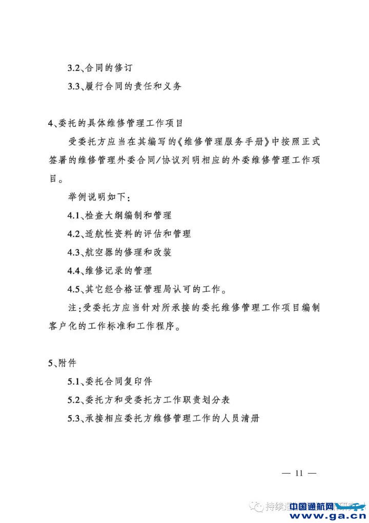
为促进通用航空的安全、健康发展,对通航运营人实施维修管理工作外委提供相应的指导,近日民航局飞标司印发了——民航飞发〔2017〕2号《关于印发CCAR-91部航空器运营人实施维修管理工作外委的相关要求的通知》。 大家普遍反映此通知的电子版在网络上很难找到,小编通过有关渠道获取高清电子版,现予以分享。
![]() ![]() ![]() ![]() ![]() ![]() ![]() ![]() ![]() ![]() ![]() ![]() ![]() ![]() ![]() |
|
曝光台 注意防骗 网曝天猫店富美金盛家居专营店坑蒙拐骗欺诈消费者
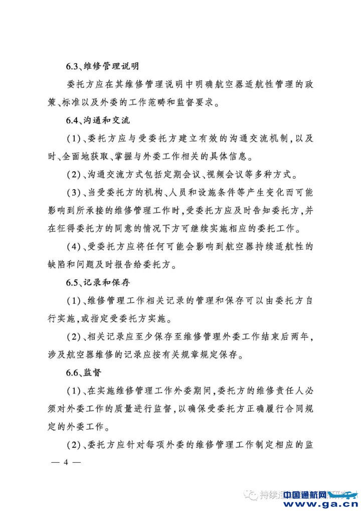
为促进通用航空的安全、健康发展,对通航运营人实施维修管理工作外委提供相应的指导,近日民航局飞标司印发了——民航飞发〔2017〕2号《关于印发CCAR-91部航空器运营人实施维修管理工作外委的相关要求的通知》。 大家普遍反映此通知的电子版在网络上很难找到,小编通过有关渠道获取高清电子版,现予以分享。
![]() ![]() ![]() ![]() ![]() ![]() ![]() ![]() ![]() ![]() ![]() ![]() ![]() ![]() ![]() |