|
曝光台 注意防骗 网曝天猫店富美金盛家居专营店坑蒙拐骗欺诈消费者
根据民航局关于在陕西省使用无人机开展物流配送经营活动试点的工作要求,按照落实“放管服”改革精神和促进无人机物流行业规范化发展的目的,本着“先行先试”的原则,西北管理局联合试点执行企业,探索出了一套具有西北特色的无人机物流配送经营管理模式和审查工作机制。 为了及时总结经验,固化试点成果,形成制度规范,在坚持“确保飞行安全、公共安全和国家安全”的基础上,西北管理局充分总结陕西地区无人机物流配送的试点经验,积极借鉴吸收其他管理局的试点成果,将 “一本手册、两个步骤、三个部门”的末端无人机物流配送经营许可管理思路制度化、规范化和程序化,于3月22日印发了《西北地区民用无人驾驶航空器物流配送经营活动管理办法(试行)》
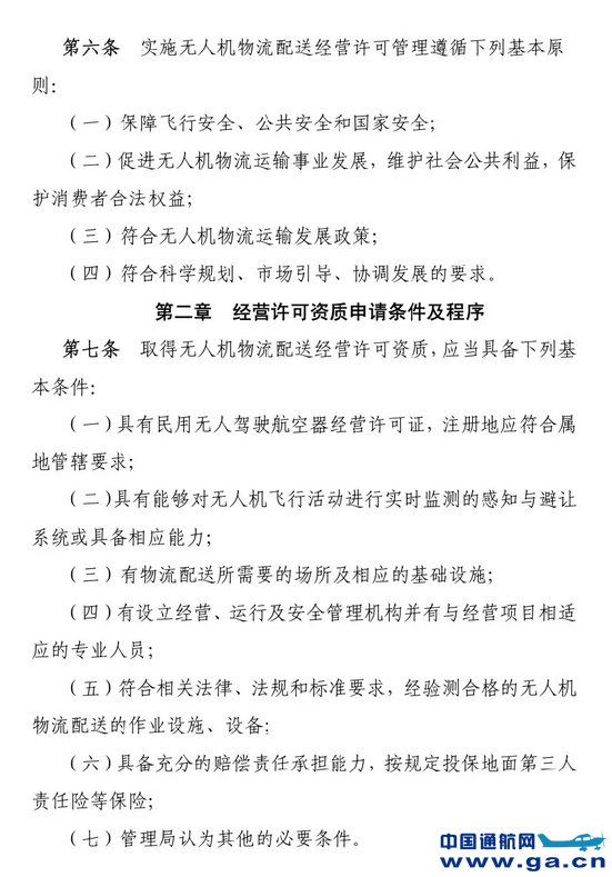
![]() ![]() 《管理办法》共四章23条,明确了无人机物流配送许可的管理机构、适用范围、无人机物流配送的概念定义、经营许可资质申请基本条件、管理部门、管理流程、法定义务和监督管理。
《管理办法》的制定出台形成了一套可供推广、复制的工作成果,为鼓励新兴业态发展、规范无人机物流配送安全有序健康发展将起到积极的促进作用。下一步,西北管理局将按照民航局的试点工作要求,坚持创新引领,进一步总结经验,加强制度建设,并结合实际不断修改完善,争取高质量的完成民航局赋予的试点任务。
![]() ![]() ![]() ![]() ![]() ![]() ![]() |














