返回首页
当前位置: 主页 > 通航新闻 >

通航短途运输业务下滑,民航局拟对《通用航空短途运输管理暂行办法》进行修订,修订意见请于11月11日前反馈!

时间:2022-10-19 21:11来源:通航圈 作者:通用航空
曝光台 注意防骗 网曝天猫店富美金盛家居专营店坑蒙拐骗欺诈消费者

 

      正在进行公示的2023年民航支线航空补贴公示方案中,拟获得补贴的通航公司数量和补贴总金额都大大减少(仅剩11家了!2023年民航支线航空补贴公示方案)。而今年9月中国民航报也发文指出,通航短途运输业务出现下滑,民航局正多措并举,逐步将通航短途运输融入运输网络,有效满足中小城市及偏远地区航空出行需求,短途运输将在“十四五”期间提速,并可能呈爆发增长的态势(通用航空短途运输如何“联”起来?)。就在10月13日,民航局运输司也发布了关于征求《通用航空短途运输管理暂行办法》修订意见的通知。

 


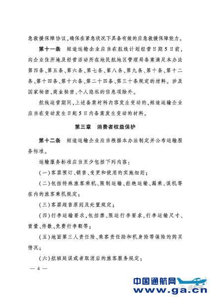
      通知表示,为落实《“十四五”通用航空发展专项规划》和《民航局关 于印发创新“干支通,全网联”服务模式实施意见的通知》要求(创新“干支通,全网联”服务模式!民航局印发《民航局创新“干支通,全网联”服务模式实施意见》 将开展先行试点), 推动通航短途运输更好发展,民航局运输司近期拟对《通用航空短途运输 管理暂行办法》(民航规[2020]24号,以下简称《暂行办法》) 进行修订。为做好修订工作,现面向行业初步征集意见建议。请各单位高度重视,认真研究,梳理《暂行办法》施行以来在实践工作中遇到的问题,提出修订意见,并于2022年11月11日前将修订意见反馈至运输司。

 


       以下是通知全文:

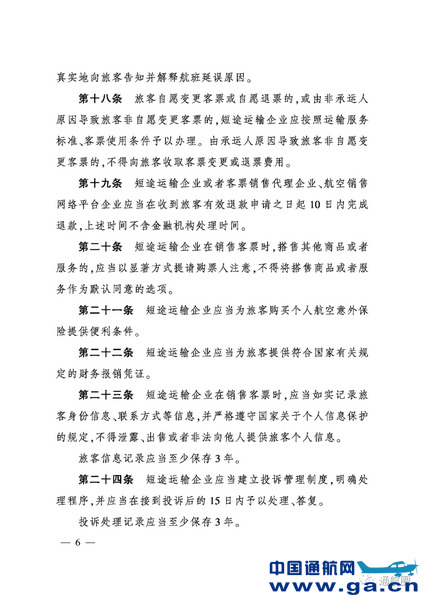
       以下是现行办法:

 

 
 
 
 

       来源:民航局网站、民航局运输司、中国民航报;通航圈综合编辑。

 
中国通航网 www.ga.cn
通航翻译 www.aviation.cn
本文链接地址:通航短途运输业务下滑,民航局拟对《通用航空短途运输管理暂行办法》进行修订,修订意见请于11月11日前反馈!
------分隔线----------------------------